• <nav id="qee44"></nav>
    • <nav id="qee44"><pre id="qee44"></pre></nav><nav id="qee44"><pre id="qee44"></pre></nav>
      <nav id="qee44"><pre id="qee44"></pre></nav>
      
        <tfoot id="qee44"><abbr id="qee44"></abbr></tfoot>
      • <nav id="qee44"></nav>
      • <pre id="qee44"></pre>
      • 方案介紹

        甲酸鈉中甲酸根和鉀離子的測定

        甲酸鈉又名蟻酸鈉,是一種最簡單的有機羧酸鹽,為白色結晶或粉末,稍有甲酸氣味,略有潮解性和吸濕性。在工業(yè)中主要用于生產保險粉、草酸和甲酸,常用粉狀甲酸鈉替代甲酸來提高石灰石 FGD 系統(tǒng)的性能;在皮革工業(yè)中用作鉻制革法中的偽裝酸,用于催化劑和穩(wěn)定合成劑,印染行業(yè)的還原劑。

        色譜條件

        (1) 陰離子

        分析柱:SH-G-1+SH-AC-4

        流動相:2.0 mM Na2CO3 + 8.0 mMNaHCO3 ? 流速:1.2 mL/min

        抑制器:SHY-A-6

        進樣體積:25 μL

        前處理:稱取適量樣品加去離子水溶解,定容搖勻后過 0.22 μm 濾膜進樣分析。

        (2) 陽離子

        分 析 柱 :SH-G-1+SH-CC-4

        流動相:5 mM 甲烷磺酸

        流速:1.0 mL/min

        抑制器:SHY-C-3

        量程:2 檔

        進樣體積:25 μL

        1.png

        甲酸鈉中甲酸根譜圖

        2.png

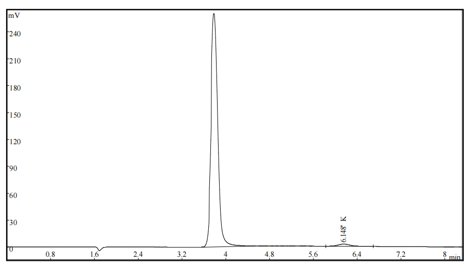
        甲酸鈉中鉀離子譜圖


        相關產品

        Related Products

        相關新聞

        related news

        • <nav id="qee44"></nav>
        • <nav id="qee44"><pre id="qee44"></pre></nav><nav id="qee44"><pre id="qee44"></pre></nav>
          <nav id="qee44"><pre id="qee44"></pre></nav>
          
            <tfoot id="qee44"><abbr id="qee44"></abbr></tfoot>
          • <nav id="qee44"></nav>
          • <pre id="qee44"></pre>